欠席・遅刻・早退連絡
本校へのアクセス
ホーム
本校について
学校紹介
交流及び共同学習
行事予定
年間行事予定
各学部より
小学部
中学部
高等部
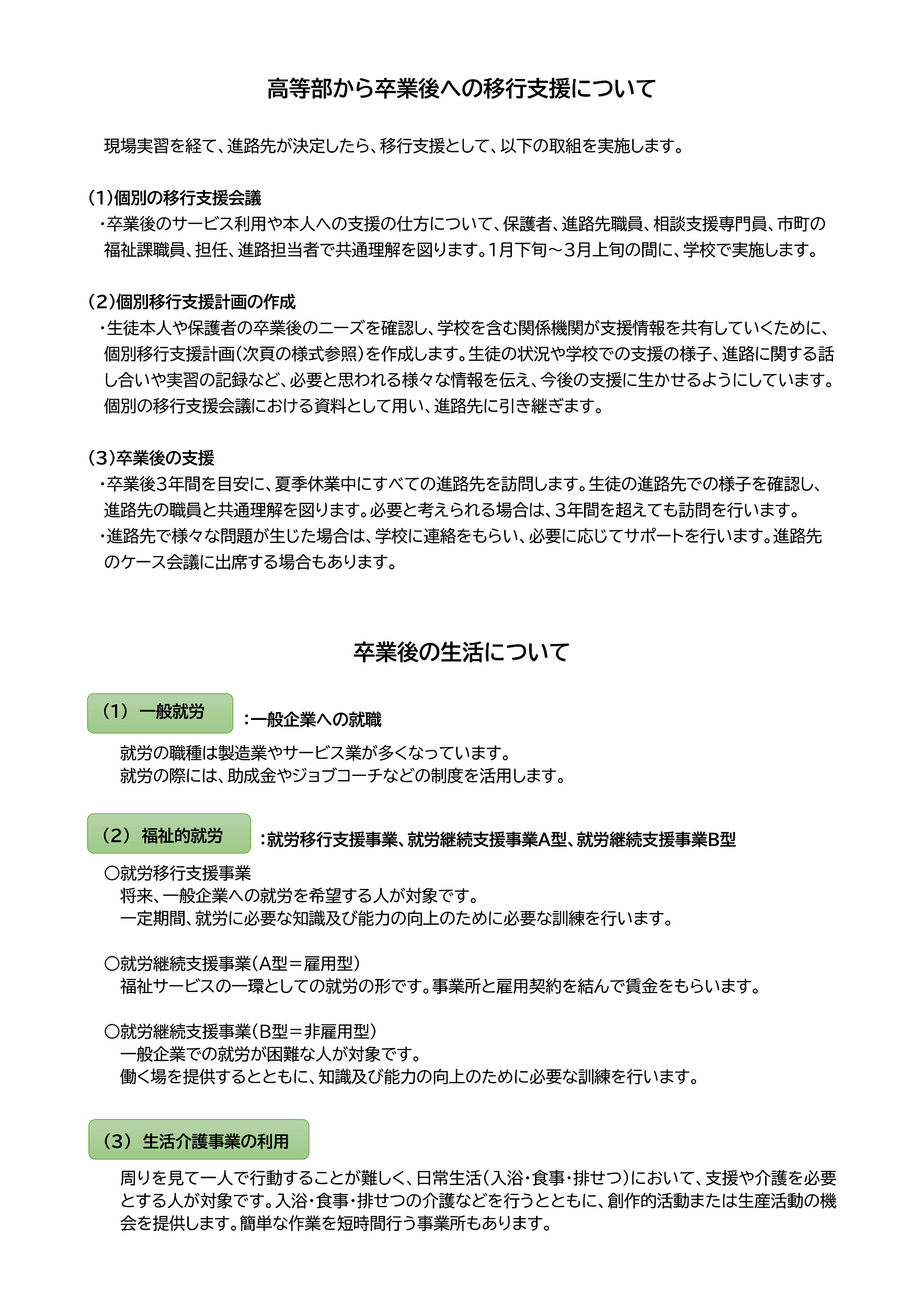
進路支援
進路支援について
進路支援計画
教育相談
教育相談について
就学までの流れ
幼保・学校関係者へ
その他
PTA関連
しみずっこの会
アートギャラリー
清水の自然
リンク